11月11日工业和信息化部批准《铬盐污染场地处理方法》等311项行业标准(标准编号、名称、主要内容及实施日期见附件1),其中化工行业标准11项、石化行业标准4项、冶金行业标准10项、建材行业标准7项、汽车行业标准39项、轻工行业标准24项、纺织行业标准30项、电子行业标准22项、通信行业标准164项;批准《道路运输液体危险货物罐式车辆紧急切断阀》1项汽车行业标准修改单(见附件2);批准《普通V带(无扭矩)疲劳试验机校准规范》等88项行业计量技术规范(技术规范编号、名称、主要内容及实施日期见附件3),其中石化行业计量技术规范14项、建材行业计量技术规范9项、机械行业计量技术规范16项、轻工行业计量技术规范15项、纺织行业计量技术规范6项、电子行业计量技术规范17项、通信行业计量技术规范11项,现予公布。行业标准修改单自发布之日起实施。
以上化工行业标准由化工出版社出版,化工行业标准(工程建设类)由科学技术文献出版社出版,石化行业标准由中国石化出版社出版,冶金行业标准由冶金工业出版社出版,建材行业标准由中国建材工业出版社出版,汽车行业标准由北京科学技术出版社有限公司出版,轻工行业标准由中国轻工业出版社出版,纺织行业标准由中国标准出版社出版,电子行业标准由中国电子技术标准化研究院组织出版,通信行业标准由人民邮电出版社出版,通信行业标准(工程建设类)由北京邮电大学出版社出版。
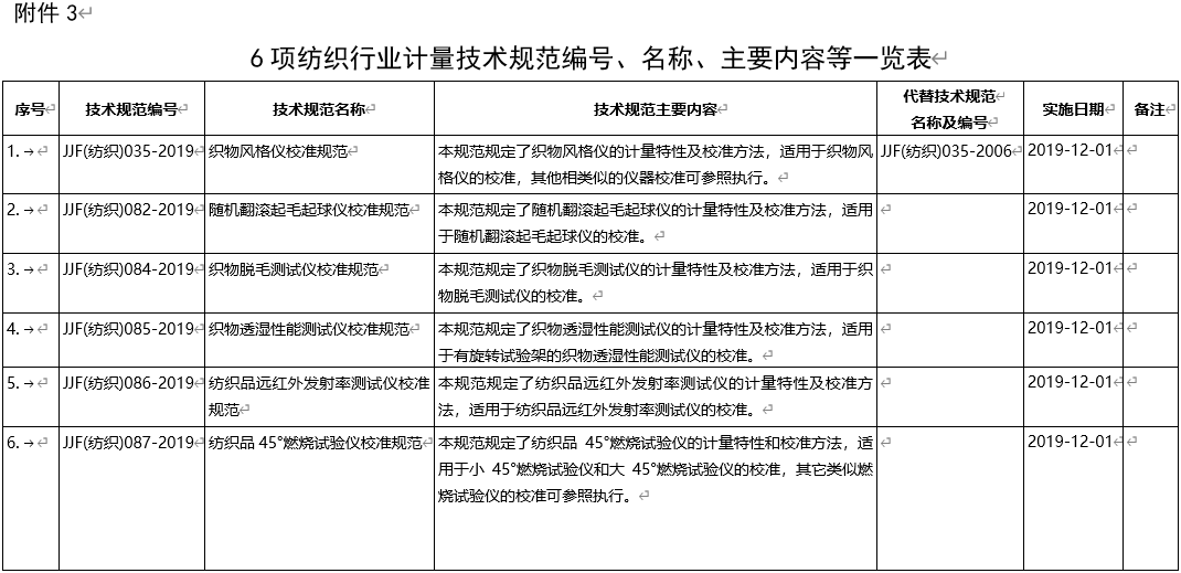
以上石化、纺织行业计量技术规范由中国质检出版社出版,建材行业计量技术规范由中国建材工业出版社出版,机械行业计量技术规范由机械工业出版社出版,轻工行业计量技术规范由中国轻工业出版社出版,电子行业计量技术规范由中国电子技术标准化研究院组织出版,通信行业计量技术规范由中国信息通信研究院组织出版。
附件:
2.1项汽车行业标准修改通知单


资讯权限图标说明:
1、红锁图标:
为A、B、C等级会员、资讯会员专享;
2、绿锁图标:
为注册并登陆会员专享;
3、圆点图标:
为完全开放资讯;
本网版权及免责声明:
1、凡本网注明“来源:锦桥纺织网”的所有作品,版权均属于锦桥纺织网,未经本网授权,任何单位及个人不得转载、摘编或以其他方式使用。已经获得本网授权使用作品的,应在授权范围内使用,并注明“来源:锦桥纺织网”。违反上述声明者,本网将追究其侵权责任的权利。
2、凡本网注明“来源:XXX(非锦桥纺织网)”的作品,均转载自其他媒体,转载目的在于传递更多的信息,并不代表本网赞同其观点和对其真实性负责。
3、如因作品内容、版权和其它问题需要同本网联系的,请在30日内进行。
4、有关作品版权及投稿事宜,请联系:0532-66886655 E-mail:gao@sinotex.cn